植物芳香精油,是采用蒸馏、冷压或浸渍等方法,从植物的花、叶、果实、根等部位精心提取的植物精华。这些精油富含多种植物营养成分与生物活性物质,例如挥发油和酚类化合物,因而拥有诸多神奇功效。
精油的主要成分包含单萜烯、醇、酯、酮、醛和酚等。这些成分均为天然挥发性化合物,各自具备独特功效与特性。举例来说,单萜烯在杀菌、消炎及解痉方面表现出色;醇类则能带来保湿与抗氧化效果;而酯类则因其舒缓、镇静的特性而备受推崇。
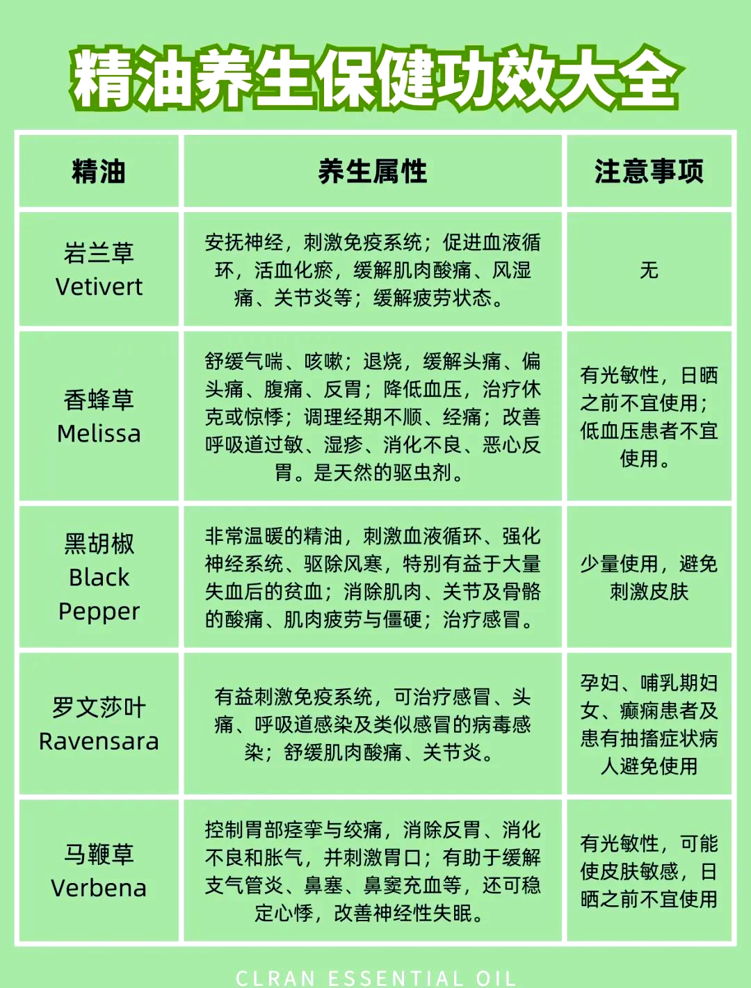
但需特别提醒,部分精油因其独特性质,适用人群和范围可能有所不同。因此,在使用前务必详细了解对应精油的使用方法和潜在禁忌。对于初学者而言,咨询专业芳疗师的建议显得尤为重要。







精油,这一源自大自然的神奇之物,如今正逐渐融入我们的日常生活,为千家万户带来健康的福音。

